Sicoob Credjus - Sicoob Credjus
HISTÓRIA

Missão, Visão e Valores
Missão
Proporcionar soluções financeiras com o objetivo de satisfazer às expectativas e necessidades econômicas e sociais dos cooperados.
Visão
Ser referência em instituição financeira que propicia, de forma eficiente, segurança, transparência e as melhores soluções econômico-financeiras.
Valores
- Democracia;
- Ética;
- Excelência no atendimento;
- Igualdade;
- Respeito;
- Responsabilidade social;
- Transparência;
- Sigilo e confidencialidade nos negócios.
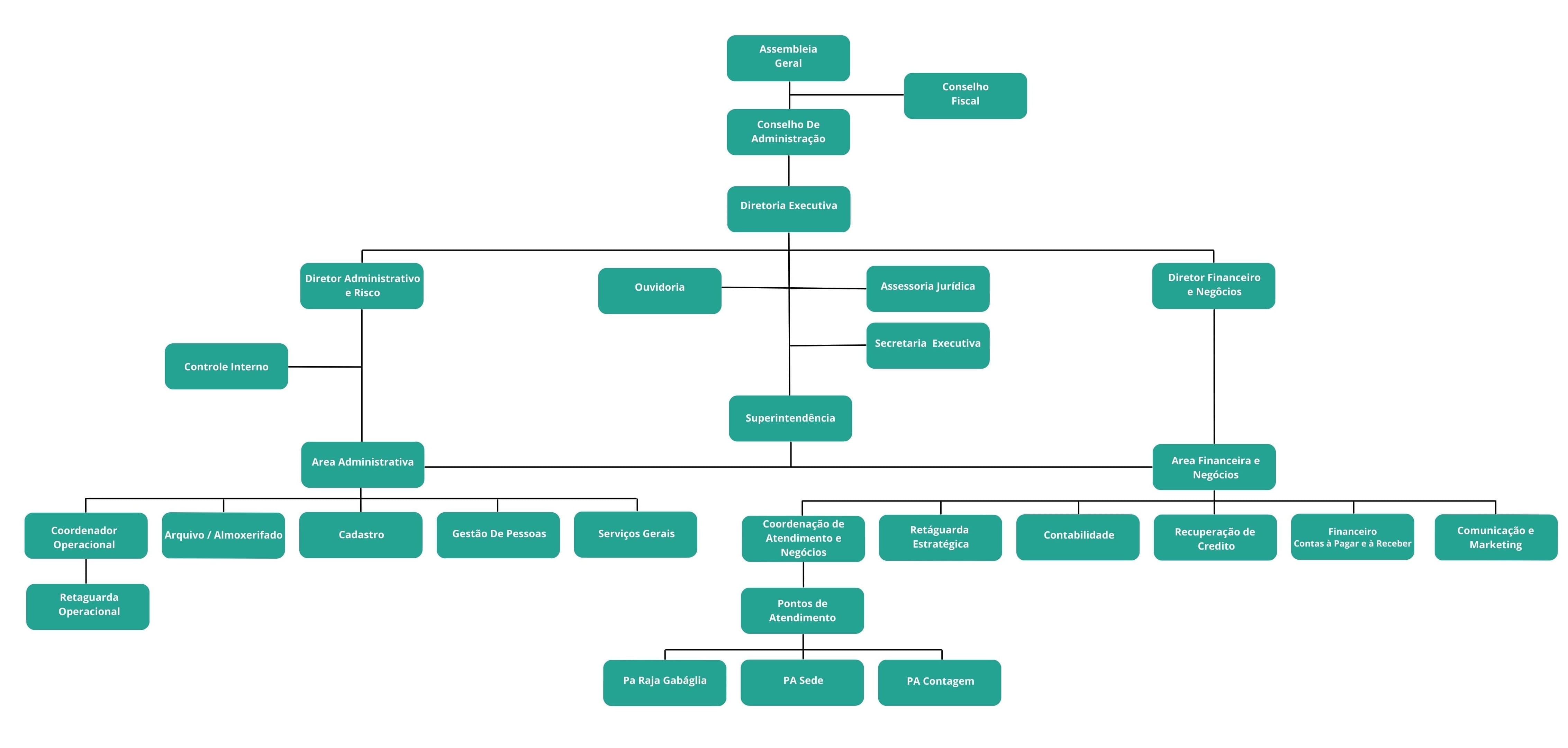
Conselho de Administração
Ivo Campos Athayde - Presidente
Walter Roberto Costa Lima - Conselheiro Vogal
Alexander Azevedo Saraiva - Conselheiro Vogal
Almir Garcia Junior - Conselheiro Vogal
Maria de Fátima Magalhães Rocha - Conselheira Vogal
Diretoria Executiva
Lúcio de Moura Chaves - Diretor Financeiro e Negócios
Israel Tomaz Ferreira - Diretor Administrativo e Risco
Conselho Fiscal
Charles Douglas de Magalhães - Coordenador
Frederico Wilson Bitencort Filho - Conselheiro Fiscal Efetivo
Jorge Luiz Teodoro - Conselheiro Fiscal Efetivo
Raika Roberta Fares de Oliveira - Conselheira Fiscal Suplente
Cooperados - Dezembro 2025
4.982
Delegados
REGIÃO TRIÂNGULO MINEIRO / ALTO DO PARANAÍBA
ORGANOGRAMA
